New Decolonial Diagram
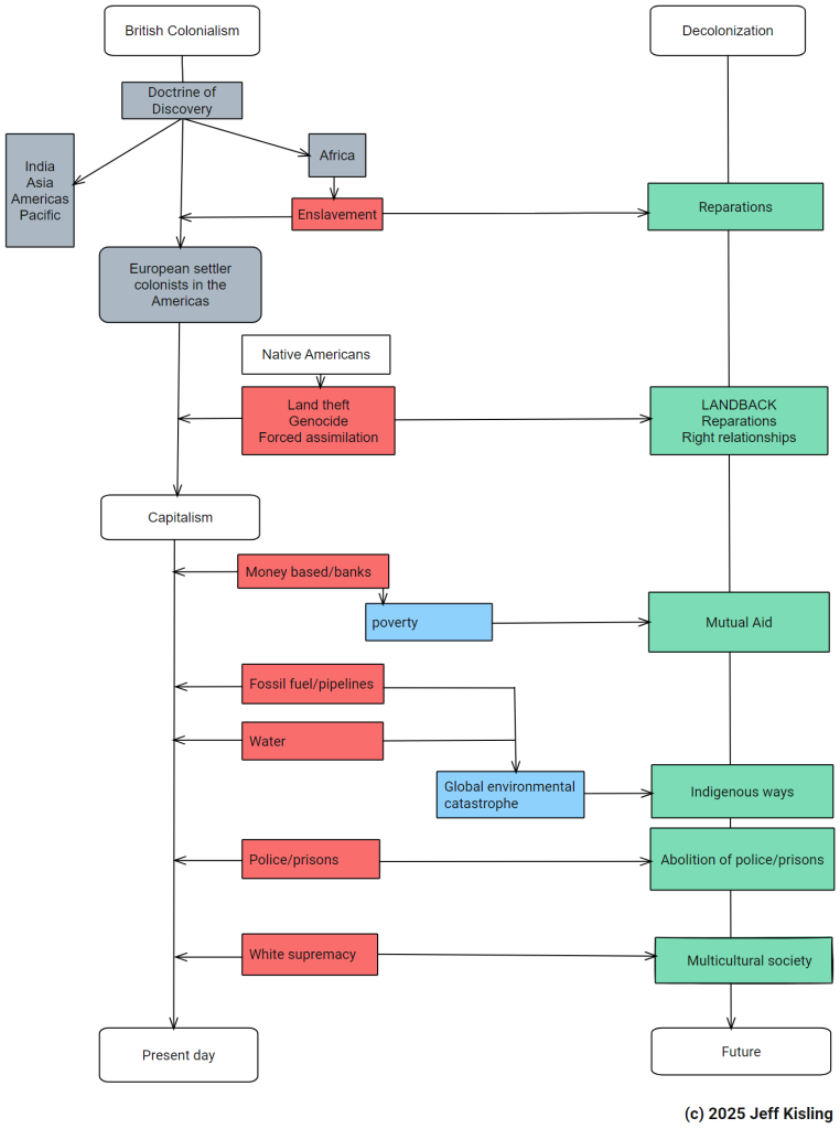
Having recently learned about, and beginning to write about postcolonialism, I’m also learning about the related concept of recolonization. One of the first things I’ve done is create a new decolonial diagram. The old diagram has been edited multiple times over the years, and I think the concepts can be shown more clearly.
One of the main pieces of colonization is the Doctrine of Discovery, which didn’t have a place in the old diagram.
Summary of Differences:
Postcolonization: Focuses on the ongoing cultural and social impacts of colonialism after formal independence.
Decolonization: The process of achieving independence and dismantling colonial structures.
Recolonization: The reassertion of control or influence over formerly colonized regions, often through indirect means.
After learning more about these concepts, I modified this diagram that I have been using for a long time.



